Jimbro
Fitness meets Social Media
Jimbro is an app that combines fitness tracking with social media. It offers intuitive features to create workout plans, track workouts and share the results with friends.
User Research
Our user research progress was rather unstructured - we just asked acquaintances about their experiences with workout apps, like what problems they had with them and what they would expect from these apps.
We also asked them about their general behavior, like how often they go to the gym or work out, if they go alone, etc.
Even with our informal research, we still managed to get some valuable insights and worked with what we had from there on out.


Personas






As a second step of our research, we defined personas - a generalization of our target user groups.
Defining the problems
The next step was defining the problems our users have - and corresponding user stories what it is that users need.


DISCLAIMER - All the research was done in German
Ideation
After having identified our target user groups and defined their problems, it was time for the fun part - getting creative.
From our research, we identified a couple of categories which we wanted to target: Planning workouts, staying motivated, community features, content discovery and content sharing.
I hosted a 1 hour ideation session, during which all the participants wrote down their ideas for the respective categories.


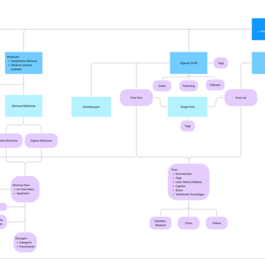
Information Architecture
After breaking down all the ideas and sorting out everything that was not technically feasible, I created the information architecture for the app.
This graph would then later serve as a baseline for low-fidelity prototyping.


Low-fidelity prototyping & user testing
After defining everything we wanted to do, it was time for the first iteration of low-fidelity prototyping, followed by a small usability study. Wireframing & planning of the study was done by me, the study was conducted by the 3 of us.






Usability study
The goal of the usability test was to find out if planning workouts, executing and sharing them was easy and intuitive. We also wanted to find out if it would improve the quality of a user's workout and if they would use the sharing feature.
Study participants: 7
Method: Moderated usability testing
Note taking: Spreadsheet note taking
The study consisted of 7 prompts. We were keeping track of the task completion, click path and we had the users think out loud during the study to learn how well they understood the system.
The results were grouped in an affinity diagram and used for further the next iteration of wireframes.


High-fidelity design


High-fidelity design was done by me.






Development
Unfortunately, this is where Jimbro's story ends (for now).
I started developing the app using NestJS and Typescript for backend and Flutter for frontend. The initial goal was to have it running on a local server, so my friends and I could use it. Due to time constraints and other projects coming my way, the Jimbro development had to go on an indefinite hiatus.
Maybe development will continue one day - but only time can tell.
